怀念旧版
/
校园VPN
/
办公自动化系统
用户名:
密 码:
导航
首 页
学校概况
励志 笃学
强技 尚行
乌鲁木齐职业大学欢迎您!
学校简介
领导题词
现任领导
历任领导
机构设置
励志 笃学
强技 尚行
乌鲁木齐职业大学欢迎您!
党务行政管理机构
教学管理、教辅及科研机构
教学机构
教育教学
励志 笃学
强技 尚行
乌鲁木齐职业大学欢迎您!
办学特色
特色专业
实习实训
励志 笃学
强技 尚行
乌鲁木齐职业大学欢迎您!
实训基地概况
校内实训基地
校外实训基地
科学研究
招生就业
励志 笃学
强技 尚行
乌鲁木齐职业大学欢迎您!
招生信息网
就业信息网
2017单独招生
学生工作
公共服务
励志 笃学
强技 尚行
乌鲁木齐职业大学欢迎您!
党风廉政建设
中职院校网络报名
图书馆
国际交流
首页
学校概况
学校简介
领导题词
现任领导
历任领导
机构设置
党务行政管理机构
教学管理、教辅及科研机构
教学机构
教育教学
办学特色
特色专业
实习实训
实训基地概况
校内实训基地
校外实训基地
科学研究
招生就业
招生信息网
>
就业信息网
>
2017单独招生
学生工作
公共服务
党风廉政建设
中职院校网络报名
图书馆
国际交流
校园公告
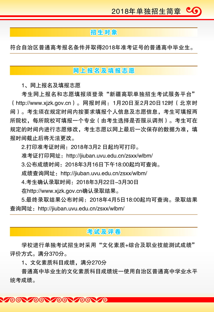
乌鲁木齐职业大学2018单独招生简章
发布日期:2018-01-16
阅览次数:
上一篇: 乌鲁木齐职业大学高等职业教育质量年度...
无
最新更新
01/08
乌鲁木齐职业大学高等职业教育质量年度报告(2018)
01/08
乌鲁木齐职业大学2017届高校毕业生就业质量年度报告
01/05
学校隆重召开2018年党委(扩大)会议
01/04
学习贯彻党的十九大精神专题培训班在我校举行
01/04
乌鲁木齐职业大学校企合作办公室设备采购招标公告
01/04
乌鲁木齐职业大学增材制造实验室设备采购投标邀请函